•  联系电话:0915-3356512
  •  投稿邮箱:news@akxw.cn
 > 新闻 > 公益
点击就看如何领取电子献血证!
2020-06-24  来源:安康市中心血站

相信献过血的朋友们都知道,每次献血后血站会向其发放一份无偿献血证,根据《中华人民共和国献血法》规定,无偿献血证书是由国务院卫生行政部门制作的,也是献血者个人的献血凭证之一。那么无偿献血证对献血者来说有什么作用呢?Yeg安康新闻网

1、是献血者的献血记录证明,其中包含献血者的献血记录信息:献血编码、献血日期、献血种类、献血量、献血次数、献血地点等。Yeg安康新闻网

2、是无偿献血者及直系亲属用血费用报销的凭证。Yeg安康新闻网

3、是属于无偿献血者的荣誉证书。Yeg安康新闻网

Yeg安康新闻网

随着电子信息技术的发展,许多凭证开始由线下走向线上。2020年6月14日,全国电子《无偿献血证》正式上线运行,这也意味着从现在开始,献血者可以通过国家卫健委推出的“全国电子无偿献血证“客户端小程序随时查询自己的献血记录,实现用血费用报销等,电子无偿献血证与纸质版《无偿献血证》则具有同等效力。Yeg安康新闻网

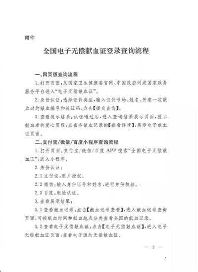
电子献血证查询操作指南Yeg安康新闻网

在微信小程序中搜索“全国电子献血证”,进入程序后,点击下图,在我的证件中选择电子无偿献血证。Yeg安康新闻网

1、输入姓名、身份证号,进行实名认证Yeg安康新闻网

2、认证后即可查看献血总量、血型、献血次数等信息Yeg安康新闻网

 Yeg安康新闻网

3、还可以查询献血记录,查看电子无偿献血证Yeg安康新闻网

Yeg安康新闻网

Yeg安康新闻网

Yeg安康新闻网

还可通过以下途径查询Yeg安康新闻网

Yeg安康新闻网

随着全国电子《无偿献血证》的启用,这标志着无偿献血从“纸质时代”进入“电子化时代”,通过多渠道,多功能,全方位的献血关爱,让献血者能够体验更多的“数字化”献血服务。 Yeg安康新闻网

(责编:殷婷)