•  联系电话:0915-3356512
  •  投稿邮箱:news@akxw.cn
 > 新闻 > 安康 > 安康
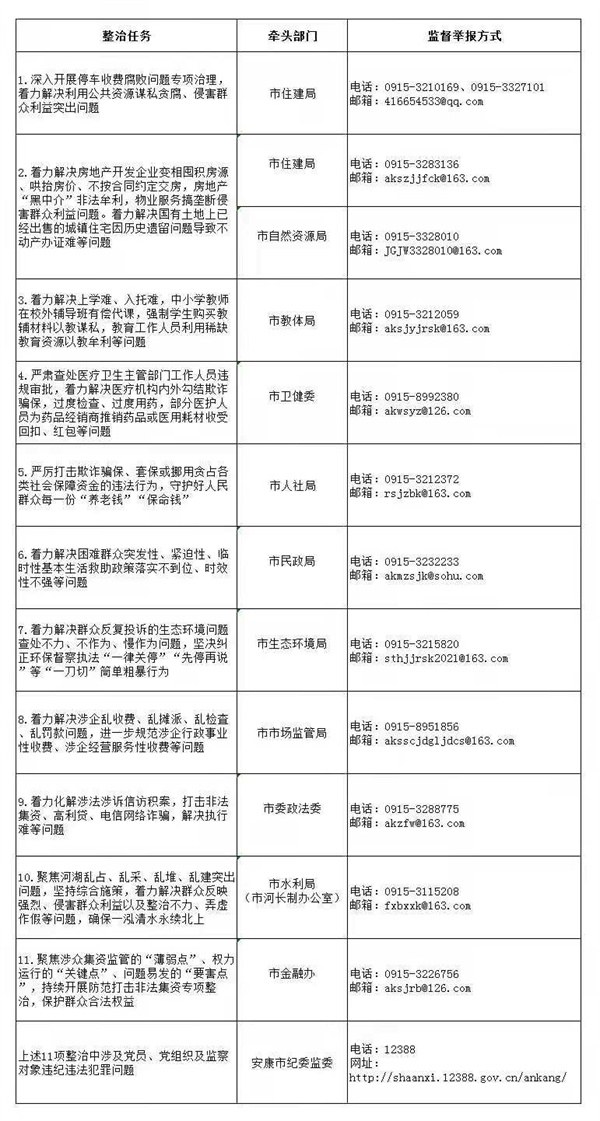
安康市公布加强作风建设切实解决群众反映强烈突出问题专项整治监督举报方式
2021-06-09  来源:廉洁安康

为进一步贯彻落实习近平总书记关于加强作风建设重要论述,切实纠治重点领域、关键环节腐败和不正之风问题,保障安康经济社会高质量发展。按照《全市加强作风建设切实解决群众反映强烈突出问题专项整治工作方案》相关安排,为便于群众积极参与监督和反映问题,现将专项整治监督举报方式公布如下:4He安康新闻网

f7215cee0f995dfc8697a402e45ad67.jpg4He安康新闻网

 4He安康新闻网

(责编:李隆均)